一滴水只有放进大海里才能永远不干
每个集体就像一片独特的海洋
汇聚了集体中每位同学的才华和热情
力量从团结来,智慧从劳动来
行动从思想来,荣誉从集体来
积力之所举,则无不胜也
众智之所为,则无不成也
伟德victor1946网站2022级农信1班,共有34人,其中女生16人,男生18人;中共党员9人,共青团员25人。班级成员累计发表论文7篇;获得国家发明专利1项、实用新型专利1项、软件著作权40余项。

一、潜心科创研新术,精益求精续新篇
在公司老师的悉心关怀和指导下,经过全班同学的共同努力,在学习及各项活动中都取得了丰硕的成果。具体总结如下:
(一)学科竞赛

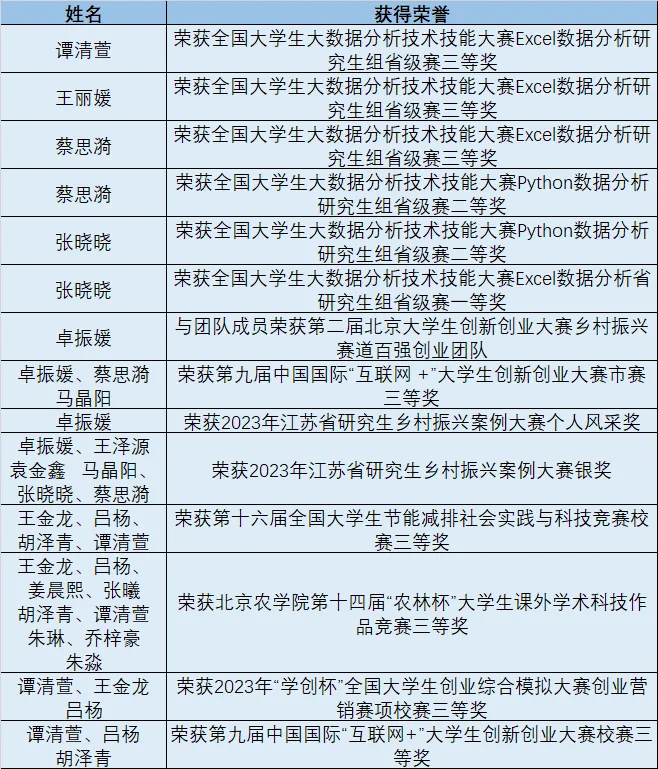
(二)发表论文

(三)软件著作权

二、躬身实践练本领,勇挑重担立潮头
2022年8月,全体成员踏上了服务乡村振兴的征途。他们将所学的知识与技能用于实践,旨在为乡村发展贡献青春力量。分为两队分别前往了北京市房山区的蒲洼乡和周口店镇黄山店村。

蒲洼乡智慧蜂场建设团队利用所学专业知识,开发出一款E窝蜂认养小程序,为蜂农们提供了全新的在线服务平台。同时,他们还精心制作了智慧蜂场宣传视频和蜂农教学视频,并通过新媒体平台广泛宣传,让更多人了解并关注蒲洼乡的中华蜂产业,为助力蒲洼乡乡村振兴的整体目标打下了坚实的基础。该团队荣获了2022年首都高校师生服务“乡村振兴”行动计划的优秀奖。

另一支队伍前往了周口店镇的黄山店村,他们走入村庄,深入调研,通过走访、问卷等方式,广泛采集了黄山店村的基础数据。对黄山店村人、地、物、情、事、组织和房屋等信息进行整合,统筹黄山店村综合管理、乡村民生服务和乡村产业等资源,绘制了“数字乡村一张图”。为了进一步提升乡村基础设施的管理水平,他们还积极推动了“一物一码”的基础设施建设。通过为公厕、路灯、供水设施、污水处理设施、垃圾收集设施、文体设施等安装专属二维码,实现了对这些设施的数字化管护。村民和管理人员只需扫描二维码,即可了解设施的基本信息、使用状况、维护记录等,大大提升了管理效率。该团队荣获 2022年伟德victor1946网站老员工暑期社会实践活动一等奖。
